CHÀO MỪNG CẢ LỚP
QUAY TRỞ LẠI VỚI MÔN HỌC! KHỞI ĐỘNG
Rà soát lại các chương/bài đã học, chuẩn bị thảo luận các vấn đề đã biết
rõ, còn vấn đề/nội dung nào chưa rõ hay bị quên. Sau đó, thống nhất điền
vào 02 cột K - W trong bảng KWL của nhóm.
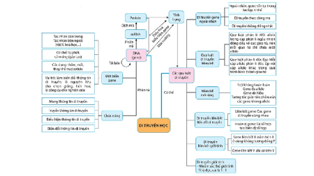
Bảng KWL: Ôn tập phần Di truyền học Tên
Những điều đã biết Những điều muốn biết Những điều đã học nội dung (K) (W) (L) ÔN TẬP PHẦN 5 A. HỆ THỐNG HÓA KIẾN THỨC DI TRUYỀN HỌC
Giáo án Powerpoint Ôn tập Phần 5 Sinh học 12 Cánh diều
97
49 lượt tải
MUA NGAY ĐỂ XEM TOÀN BỘ TÀI LIỆU
CÁCH MUA:
- B1: Gửi phí vào TK:
1053587071
- NGUYEN VAN DOAN - Ngân hàng Vietcombank (QR) - B2: Nhắn tin tới Zalo VietJack Official ( nhấn vào đây ) để xác nhận thanh toán và tải tài liệu - giáo án
Liên hệ ngay Hotline hỗ trợ: 084 283 45 85
Bộ bài giảng điện tử Sinh học 12 Cánh diều đã cập nhật đủ Cả năm.
Để tải tài liệu gốc về máy bạn click vào nút Tải Xuống ở trên!
Thuộc bộ (mua theo bộ để tiết kiệm hơn):
- Bộ bài giảng điện tử Sinh học 12 Cánh diều năm 2025 mới, chuẩn nhất được thiết kế theo phong cách hiện đại, đẹp mắt, trình bày chi tiết cho từng bài học và bám sát chương trình Sách giáo khoa Sinh học 12 Cánh diều.
- Mua trọn bộ sẽ tiết kiệm hơn tải lẻ 50%.
Đánh giá
4.6 / 5(97 )5
4
3
2
1

Trọng Bình
Tài liệu hay
Giúp ích cho tôi rất nhiều

Duy Trần
Tài liệu chuẩn
Rất thích tài liệu bên VJ soạn (bám sát chương trình dạy)