Ngày soạn: .../.../... Ngày dạy: .../.../...
CHƯƠNG VII. HÀM SỐ y=a x2 (a≠ 0). PHƯƠNG TRÌNH BẬC HAI MỘT ẨN
BÀI TẬP CUỐI CHƯƠNG VII (2 TIẾT) I. MỤC TIÊU:
1. Kiến thức:
Học xong bài này, HS đạt các yêu cầu sau:
- Ôn tập các kiến thức trong chương VII: Hàm số y=a x2 (a≠ 0), phương trình bậc
hai một ẩn, định lí Viète.
- Ôn tập giải phương trình bậc hai một ẩn, sử dụng định lí Viète để tính nhẩm
nghiệm của phương trình bậc hai, tìm hai số khi biết tổng và tích của chúng.
- Vận dụng phương trình bậc hai một ẩn và định lí Viète giải quyết một số vấn đề thực tiễn. 2. Năng lực
Năng lực chung:
- Năng lực tự chủ và tự học trong tìm tòi khám phá
- Năng lực giao tiếp và hợp tác trong trình bày, thảo luận và làm việc nhóm
- Năng lực giải quyết vấn đề và sáng tạo trong thực hành, vận dụng.
Năng lực riêng: tư duy và lập luận toán học, giao tiếp toán học; mô hình hóa toán
học; giải quyết vấn đề toán học.
- Tư duy và lập luận toán học: So sánh, phân tích dữ liệu, phân tích, lập luận để
xử lí các dạng toán hàm số, đồ thị hàm số bậc hai, định lí Viète và giải bài toán
bằng cách lập phương trình.
- Mô hình hóa toán học: mô tả các dữ kiện bài toán thực tế, giải quyết bài toán
gắn với đồ thị hàm số bậc hai, giải phương trình bậc hai một ẩn, nhầm nghiệm bằng định lí Viète.
- Giải quyết vấn đề toán học: sử dụng cách giải và lập luận hàm số bậc hai,
nhẩm nghiệm bằng định lí Viète và cách làm bài giải bài toán bằng cách lập
phương trình để xử lí các bài toán thực tế.
- Giao tiếp toán học: đọc, hiểu thông tin toán học.
- Sử dụng công cụ, phương tiện học toán: sử dụng máy tính cầm tay. 3. Phẩm chất
- Tích cực thực hiện nhiệm vụ khám phá, thực hành, vận dụng.
- Có tinh thần trách nhiệm trong việc thực hiện nhiệm vụ được giao.
- Khách quan, công bằng, đánh giá chính xác bài làm của nhóm mình và nhóm bạn.
- Tự tin trong việc tính toán; giải quyết bài tập chính xác.
II. THIẾT BỊ DẠY HỌC VÀ HỌC LIỆU
1 - GV: Giáo án, bảng phụ, máy chiếu (nếu có), giấy A3, bút dạ, phiếu học tập,….. 2 - HS:
- SGK, SBT, vở ghi, giấy nháp, đồ dùng học tập (bút, thước...), bảng nhóm, bút viết bảng nhóm.
III. TIẾN TRÌNH DẠY HỌC
A. HOẠT ĐỘNG KHỞI ĐỘNG (MỞ ĐẦU)
a) Mục tiêu: HS hệ thống lại kiến thức cơ bản trong chương VII.
b) Nội dung: HS thực hiện phần Trắc nghiệm trong SGK.
c) Sản phẩm: HS trả lời phần Trắc nghiệm trong SGK.
d) Tổ chức thực hiện:
Bước 1: Chuyển giao nhiệm vụ:
- GV cho HS thực hiện cá nhân hoàn thành bài 1, 2 – SGK. Tr.66
Bước 2: Thực hiện nhiệm vụ: HS quan sát và chú ý lắng nghe, thảo luận nhóm và
thực hiện yêu cầu theo dẫn dắt của GV.
Bước 3: Báo cáo, thảo luận: GV gọi đại diện một số thành viên nhóm HS trả lời, HS khác nhận xét, bổ sung.
Bước 4: Kết luận, nhận định: GV ghi nhận câu trả lời của HS, trên cơ sở đó dẫn dắt
HS vào tìm hiểu bài học mới: “Hôm nay chúng ta cùng nhau tổng kết và ôn tập lại
kiến thức trong toàn bộ chương VII để hoàn thiện các kĩ năng giải phương trình bậc
hai, giải phương trình có sử dụng định lí Viète và giải bài toán bằng cách lập phương trình”.
⇒ BÀI TẬP CUỐI CHƯƠNG VII Gợi ý đáp án: 1. A
Phương trình x2+2x+c=0 có các hệ số a=1,b=2 và c. Do b=2 nên b'=1
Ta có: ∆'=12−1.c=1−c
Để phương trình đã cho có hai nghiệm phân biệt thì ∆'>0, tức là 1−c>0, suy ra c<1 2. B
Quan sát Hình 9, ta thấy đồ thị hàm số đi qua điểm (1;−2) nên thay x=1 và y=−2 vào
hàm số y=a x2, ta có:
−2=a .12 hay a=−2.
B. HÌNH THÀNH KIẾN THỨC MỚI
Hoạt động 1: Ôn tập củng cố lại kiến thức trong toán chương VII. a) Mục tiêu:
- HS củng cố lại kiến thức trọng tâm trong chương VII.
- Vận dụng các kiến thức về: hàm số và đồ thị của hàm số y=a x2 (a≠ 0), phương trình
bậc hai một ẩn, định lí Viète. b) Nội dung:
- HS đọc SGK, nghe giảng, thực hiện các nhiệm vụ được giao, suy nghĩ trả lời câu
hỏi, thực hiện câu hỏi trắc nghiệm trong SGK-tr.67 và củng có kiến thức bằng sơ đồ tư duy.
c) Sản phẩm: HS hình thành được kiến thức bài học, câu trả lời của HS cho các câu
hỏi của GV và câu hỏi trắc nghiệm.
d) Tổ chức thực hiện: HĐ CỦA GV VÀ HS
SẢN PHẨM DỰ KIẾN
Bước 1: Chuyển giao nhiệm vụ:
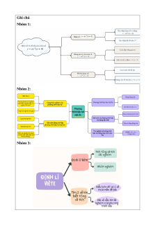
1. Ôn tập củng cố lại kiến thức trong
- GV chia lớp thành 3 nhóm, và yêu toán chương VII
cầu các nhóm thực hiên hệ thống lại - Gợi ý sơ đồ tư duy được để trong
các kiến thức trọng tâm trong chương 7 phần Ghi chú bên dưới.
bằng sơ đồ tư duy (hoặc sơ đồ hình cây) như sau:
+ Nhóm 1: Hàm số và đồ thị của hàm
số y=a x2 (a≠ 0) .
+ Nhóm 2: Phương trình bậc hai một ẩn. + Nhóm 3: Định lí Viète.
- Sau khi các nhóm thảo luận và thực
hiện xong yêu cầu, GV mời đại diện
mỗi nhóm lên trình bày sản phẩm của nhóm mình.
+ Các nhóm khác lắng nghe và nhận xét, góp ý.
+ GV nhận xét bài làm của các nhóm.
Bước 2: Thực hiện nhiệm vụ:
- HĐ cá nhân: HS suy nghĩ, hoàn thành vở.
- HĐ cặp đôi, nhóm: các thành viên
trao đổi, đóng góp ý kiến và thống nhất đáp án.
Cả lớp chú ý thực hiện các yêu cầu của
GV, chú ý bài làm các bạn và nhận xét.
- GV: quan sát và trợ giúp HS.
Bước 3: Báo cáo, thảo luận:
- HS trả lời trình bày miệng/ trình bày
bảng, cả lớp nhận xét, GV đánh giá,
dẫn dắt, chốt lại kiến thức.
Bước 4: Kết luận, nhận định: GV
tổng quát lưu ý lại kiến thức trọng tâm trong chương VII.
Giáo án Bài tập cuối chương 7 Toán 9 Cánh diều
202
101 lượt tải
MUA NGAY ĐỂ XEM TOÀN BỘ TÀI LIỆU
CÁCH MUA:
- B1: Gửi phí vào TK:
1053587071
- NGUYEN VAN DOAN - Ngân hàng Vietcombank (QR) - B2: Nhắn tin tới Zalo VietJack Official ( nhấn vào đây ) để xác nhận thanh toán và tải tài liệu - giáo án
Liên hệ ngay Hotline hỗ trợ: 084 283 45 85
Bộ giáo án Toán 9 Cánh diều đã cập nhật đủ Cả năm.
Để tải tài liệu gốc về máy bạn click vào nút Tải Xuống ở trên!
Thuộc bộ (mua theo bộ để tiết kiệm hơn):
- Bộ giáo án Toán 9 Cánh diều Học kì 2 năm 2024 mới, chuẩn nhất được thiết kế theo phong cách hiện đại, đẹp mắt, trình bày chi tiết cho từng bài học và bám sát chương trình Sách giáo khoa Toán 9 Cánh diều.
- Mua trọn bộ sẽ tiết kiệm hơn tải lẻ 50%.
Đánh giá
4.6 / 5(202 )5
4
3
2
1

Trọng Bình
Tài liệu hay
Giúp ích cho tôi rất nhiều

Duy Trần
Tài liệu chuẩn
Rất thích tài liệu bên VJ soạn (bám sát chương trình dạy)