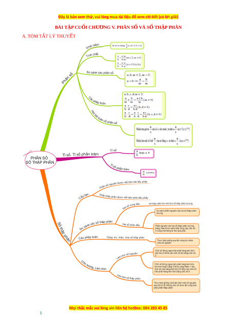
BÀI T P Ậ CU I Ố CHƯ N Ơ G V. PHÂN S Ố VÀ S Ố TH P Ậ PHÂN A. TÓM T T Ắ LÝ THUY T Ế
1
B. BÀI T P Ậ TR C N Ắ GHI M Ệ I – M C Đ Ứ N Ộ HẬN BI T Ế
Câu 1. Trong các cách viết sau đây, cách vi t ế nào cho ta m t ộ phân s ? ố 3 A. 0 3 B. 0, 4 5 C. 6 30,8 D. 2,1 3
Câu 2. Phân s s
ố au đây không bằng phân s ố 5 là: 12 A. 20 6 B. 15 3 C. 5 18 D. 30
Câu 3. Phân s nà ố o sau đây là phân s t ố ối giản: 6 A. 12 4 B. 16 3 C. 4 15 D. 20 Câu 4. Khẳng đ nh s ị ai trong các khẳng đ nh ị sau là : 3 15 A. 2 10
2
5 5 B. 7 7 4 74 C. 3 53 3 21 D. 5 35
Câu 5. Tỷ s c ố a ủ hai s ố 3 và 4 là: A. 3: 4 B. 75% C. 0, 75
D. Cả A, B, C đ u đúng. ề II – M C Đ Ứ Ộ THÔNG HI U Ể 20
Câu 1. Kết quả rút g n phâ ọ n s ố 140 đến t i ố giản là : 10 A. 70 4 B. 28 2 C. 14 1 D. 7 3 2 Câu 2. Khi đ i ổ h n s ỗ ố 7 thành phân s t ố a được kết quả: 11 A. 7 6 B. 7 13 C. 7 17 D. 7
3
1 Câu 3. S ngh ố c ị h đảo c a ủ 12 là: 1 A. 12 B. 12 12 C. 1 D. – 12 2 -3 ;
Câu 4. Kết quả so sánh ba s ố 3 4 và 0 là: 2 -3 > > 0 A. 3 4 2 -3 > 0> B. 3 4 2 -3 0> > C. 3 4 -3 2 0> > D. 4 3 3 Câu 5. S đ ố i ố c a ủ 2 là : 2 A. 3 2 B. 3 3 C. 2 3 D. 2 III – M C Đ Ứ Ộ V N Ậ D N Ụ G 1 7
Câu 1. Kết quả c a ủ phép tính 3 5 là: 8 1 A. 8
4
Chuyên đề Bài tập cuối chương 5 Toán 6 Cánh diều
583
292 lượt tải
MUA NGAY ĐỂ XEM TOÀN BỘ TÀI LIỆU
CÁCH MUA:
- B1: Gửi phí vào TK:
1053587071
- NGUYEN VAN DOAN - Ngân hàng Vietcombank (QR) - B2: Nhắn tin tới Zalo VietJack Official ( nhấn vào đây ) để xác nhận thanh toán và tải tài liệu - giáo án
Liên hệ ngay Hotline hỗ trợ: 084 283 45 85
Tài liệu được cập nhật liên tục trong gói này từ nay đến hết tháng 3/2024. Chúng tôi đảm bảo đủ số lượng đề đã cam kết hoặc có thể nhiều hơn, tất cả có BẢN WORD, LỜI GIẢI CHI TIẾT và tải về dễ dàng.
Để tải tài liệu gốc về máy bạn click vào nút Tải Xuống ở trên!
Thuộc bộ (mua theo bộ để tiết kiệm hơn):
- Tailieugiaovien.com.vn giới thiệu Bài tập Chuyên đề Bài tập cuối chương 5 Toán lớp 6 Cánh diều được biên soạn theo các mức độ, có lời giải nhằm giúp Giáo viên có thêm tài liệu tham khảo.
- File word có lời giải chi tiết 100%.
- Mua trọn bộ sẽ tiết kiệm hơn tải lẻ 50%.
Đánh giá
4.6 / 5(583 )5
4
3
2
1

Trọng Bình
Tài liệu hay
Giúp ích cho tôi rất nhiều

Duy Trần
Tài liệu chuẩn
Rất thích tài liệu bên VJ soạn (bám sát chương trình dạy)
TÀI LIỆU BỘ BÁN CHẠY MÔN Toán Học
Xem thêmTÀI LIỆU BỘ BÁN CHẠY Lớp 6
Xem thêmTài liệu bộ mới nhất

Đây là bản xem thử, vui lòng mua tài liệu để xem chi ết (có lời giải)
BÀI T P CU I CH NG V. PHÂN S VÀ S TH P PHÂNẬ Ố ƯƠ Ố Ố Ậ
A. TÓM T T LÝ THUY TẮ Ế
Mọi thắc mắc vui lòng xin liên hệ hotline: 084 283 45 85
1

Đây là bản xem thử, vui lòng mua tài liệu để xem chi ết (có lời giải)
B. BÀI T P TR C NGHI MẬ Ắ Ệ
I – M C Đ NH N BI TỨ Ộ Ậ Ế
Câu 1. Trong các cách vi t sau đây, cách vi t nào cho ta m t phân s ?ế ế ộ ố
A.
3
0
B.
3
0,4
C.
5
6
D.
30,8
2,1
Câu 2. Phân s sau đây không b ng phân s ố ằ ố
3
5
là:
A.
12
20
B.
6
15
C.
3
5
D.
18
30
Câu 3. Phân s nào sau đây là phân s t i gi n:ố ố ố ả
A.
6
12
B.
4
16
C.
3
4
D.
15
20
Câu 4. Kh ng đ nh sai trong các kh ng đ nh sau làẳ ị ẳ ị :
A.
3 15
2 10
Mọi thắc mắc vui lòng xin liên hệ hotline: 084 283 45 85
2

Đây là bản xem thử, vui lòng mua tài liệu để xem chi ết (có lời giải)
B.
5 5
7 7
C.
4 74
3 53
D.
3 21
5 35
Câu 5. T s c a hai s ỷ ố ủ ố
3
và
4
là:
A.
3: 4
B.
75%
C.
0,75
D. C A, B, C đ u đúng.ả ề
II – M C Đ THÔNG HI UỨ Ộ Ể
Câu 1. K t qu rút g n phân s ế ả ọ ố
20
140
đ n t i gi n là : ế ố ả
A.
10
70
B.
4
28
C.
2
14
D.
1
7
Câu 2. Khi đ i h n s ổ ỗ ố
3
2
7
thành phân s ta đ c k t qu :ố ượ ế ả
A.
11
7
B.
6
7
C.
13
7
D.
17
7
Mọi thắc mắc vui lòng xin liên hệ hotline: 084 283 45 85
3

Đây là bản xem thử, vui lòng mua tài liệu để xem chi ết (có lời giải)
Câu 3. S ngh ch đ o c a ố ị ả ủ
1
12
là:
A.
1
12
B. 12
C.
12
1
D. – 12
Câu 4. K t qu so sánh ba s ế ả ố
2 -3
;
3 4
và 0 là:
A.
2 -3
> > 0
3 4
B.
2 -3
> 0>
3 4
C.
2 -3
0> >
3 4
D.
-3 2
0> >
4 3
Câu 5. S đ i c a ố ố ủ
3
2
là :
A.
2
3
B.
2
3
C.
3
2
D.
3
2
III – M C Đ V N D NGỨ Ộ Ậ Ụ
Câu 1. K t qu c a phép tính ế ả ủ
1 7
3 5
là:
A.
8
1
8
Mọi thắc mắc vui lòng xin liên hệ hotline: 084 283 45 85
4

Đây là bản xem thử, vui lòng mua tài liệu để xem chi ết (có lời giải)
B.
26
15
C.
15
26
D.
7
8
Câu 2. K t qu c a phép tính ế ả ủ
1 1
1 3
6 3
là:
A.
1
2
3
B.
1
2
3
C.
1
2
6
D.
1
2
6
Câu 3. K t qu c a phép tính ế ả ủ
5 2
:
9 3
là:
A.
10
17
B.
6
5
C.
5
6
D. .
5
6
.
Câu 4. Cho bi t ế
x 6
4 8
. S x là : ố
A. 2
B. 4
C. 3
D. 6
Câu 5. K t qu làm tròn s 79,1364 đ n ch s th p phân th c hai là:ế ả ố ế ữ ố ậ ứ
A. 79,13
Mọi thắc mắc vui lòng xin liên hệ hotline: 084 283 45 85
5