Đây là bản xem th , vu ử i lòng mua tài li u ệ đ xe ể m chi ti t ế (có l i ờ gi i ả ) Ngày so n ạ : .../.../... Ngày d y ạ : .../.../...
BÀI TẬP CUỐI CHƯƠNG IV (3 TI T) Ế I. MỤC TIÊU: 1. Ki n ế th c
ứ , kĩ năng: H c ọ sinh c n ủ g c , ố ôn t p ậ l i ạ các ki n ế th c, ứ kĩ năng về - Đi m, ể đ n ườ g th n ẳ g và m t ặ ph n ẳ g trong không gian. - Hai đ n ườ g th n ẳ g song song. - Đ n ườ g th n ẳ g và m t ặ ph n ẳ g song song. - Hai m t ặ ph n ẳ g song song. - Phép chi u ế song song. 2. Năng l c ự Năng l c ự chung: - Năng l c ự t ự ch ủ và t ự h c ọ trong tìm tòi khám phá - Năng l c ự giao ti p ế và h p
ợ tác trong trình bày, th o ả lu n ậ và làm vi c ệ nhóm - Năng l c ự gi i ả quy t ế v n ấ đ ề và sáng t o ạ trong th c ự hành, v n ậ d n ụ g. Năng l c ự riêng: - Tư duy và l p ậ lu n ậ toán h c ọ , gi i ả quy t ế v n ấ đề toán h c: ọ So sánh, phân tích dữ li u ệ tìm ra m i ố liên hệ gi a ữ các đ i ố t n ượ g đã cho và n i ộ dung bài h c ọ về đ n ườ g th n ẳ g và m t ặ ph n ẳ g, quan h
ệ song song trong không gian.
- Mô hình hóa toán h c ọ : v n ậ d n ụ g các ki n ế th c ứ vào bài toán th c ự t . ế - Giao ti p ế toán h c ọ . 3. Ph m ẩ ch t ấ - Có ý th c ứ h c ọ t p ậ , ý th c
ứ tìm tòi, khám phá và sáng tạo, có ý th c ứ làm vi c ệ nhóm, tôn tr n ọ g ý ki n ế các thành viên khi h p ợ tác. - Chăm chỉ tích c c ự xây d n ự g bài, có trách nhi m, ệ chủ đ n ộ g chi m ế lĩnh ki n ế th c ứ theo s ự h n ướ g d n ẫ c a ủ GV. II. THI T Ế B Ị D Y Ạ H C Ọ VÀ H C Ọ LI U Ệ 1. Đ i ố v i ớ GV: SGK, Tài li u ệ gi n ả g d y ạ , giáo án, đ ồ dùng d y ạ h c. ọ 1 M i
ọ thắc mắc vui lòng xin vui lòng: 084 283 45 85
Đây là bản xem th , vu ử i lòng mua tài li u ệ đ xe ể m chi ti t ế (có l i ờ gi i ả ) 2. Đ i ố v i
ớ HS: SGK, SBT, vở ghi, gi y ấ nháp, đồ dùng h c ọ t p ậ (bút, th c. ướ ..), b n ả g nhóm, bút vi t ế b n ả g nhóm. III. TI N Ế TRÌNH D Y Ạ H C Ọ A. HOẠT ĐỘNG KH I Ở Đ N Ộ G (M Ở Đ U Ầ ) a) M c ụ tiêu: - T o ạ tâm th ế HS vào bài h c. ọ HS nh ớ l i ạ các ki n ế th c ứ đã h c ọ ở ch n ươ g IV. b) N i ộ dung: HS đ c ọ tình hu n ố g m ở đ u ầ , suy nghĩ tr ả l i ờ câu h i ỏ . c) Sản ph m ẩ : HS trả l i ờ đ c ượ câu h i ỏ về đi m ể , đ n ườ g th n ẳ g, quan hệ song song c a ủ đ n ườ g th n ẳ g, m t ặ ph n ẳ g; phép chi u
ế song song trong không gian. d) T ổ ch c ứ th c ự hi n: ệ Bư c ớ 1: Chuy n ể giao nhi m ệ v : ụ - GV yêu c u ầ HS tr ả l i ờ các câu h i ỏ TN 1 đ n ế 8 (SGK -tr.127+128). Bư c ớ 2: Th c ự hi n ệ nhi m ệ v : ụ HS suy nghĩ tr ả l i ờ nhanh các câu h i ỏ , gi i ả thích các đáp án. Bư c ớ 3: Báo cáo, th o ả lu n: ậ GV g i ọ m t ộ s ố HS tr ả l i ờ , HS khác nh n ậ xét, b ổ sung. Bư c ớ 4: K t ế lu n, ậ nh n ậ đ nh: ị GV đánh giá k t ế qu ả c a ủ HS, trên c ơ s ở đó d n ẫ d t ắ HS vào bài h c ọ m i ớ . Đáp án
1. D, 2. D, 3. A, 4. C, 5. A, 6. A, 7. A, 8. D
B. HÌNH THÀNH KI N Ế TH C Ứ M I Ớ Ho t ạ đ ng ộ 1: Ôn t p ậ ki n ế th c ứ đã h c ọ c a ủ chư ng ơ IV a) M c ụ tiêu: - HS nh c ắ l i ạ và t n ổ g h p ợ đ c ượ các ki n ế th c ứ đã h c ọ theo m t ộ s ơ đ ồ nh t ấ đ n ị h. a) M c ụ tiêu: - HS nh c ắ l i ạ và t n ổ g h p ợ đ c ượ các ki n ế th c ứ đã h c ọ theo m t ộ s ơ đ ồ nh t ấ đ n ị h. b) N i ộ dung HS tổng h p ợ l i ạ ki n ế th c ứ d a
ự theo SGK và ghi chép trên l p ớ theo nhóm đã đ c ượ phân công c a ủ bu i ổ tr c. ướ 2 M i
ọ thắc mắc vui lòng xin vui lòng: 084 283 45 85
Đây là bản xem th , vu ử i lòng mua tài li u ệ đ xe ể m chi ti t ế (có l i ờ gi i ả ) c) S n ả ph m ẩ : Sơ đ ồ mà HS đã v . ẽ d) T ổ ch c ứ th c ự hi n: ệ HĐ C A Ủ GV VÀ HS SẢN PHẨM DỰ KI N Ế Bư c ớ 1: Chuy n ể giao nhi m ệ v : ụ
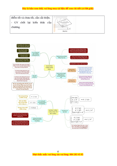
*) Cách xác đ nh ị m t ặ ph ng ẳ - GV m i ờ đ i ạ di n ệ t n ừ g nhóm lên M t ộ m t ặ ph n ẳ g đ c ượ xác đ n ị h khi trình bày v ề s ơ đ ồ t ư duy c a ủ nhóm. bi t ế nó ch a ứ ba đi m ể không th n ẳ g - GV có th ể đ t ặ các câu h i ỏ thêm về hàng. n i ộ dung ki n ế th c: ứ M t ộ m t ặ ph n ẳ g đ c ượ xác đ n ị h n u ế
+ Nêu ba cách xác đ n ị h m t ộ m t ặ bi t ế nó ch a ứ m t ộ đ n ườ g th n ẳ g và m t ộ ph n ẳ g. đi m ể không thu c ộ đ n ườ g th n ẳ g đó. + Nêu v ị trí t n ươ g đ i ố gi a ữ 2 đ n ườ g M t ộ m t ặ ph n ẳ g đ c ượ xác đ n ị h n u ế th n ẳ g phân bi t ệ . bi t ế nó ch a ứ hai đ n ườ g th n ẳ g c t ắ + Đi u ề ki n ệ đ ể đ n ườ g th n ẳ g song nhau. song v i ớ m t ặ ph n ẳ g? *) V ị trí tư ng ơ đ i ố gi a ữ hai đư ng ờ th ng ẳ - GV chi u ế s ơ đ , ồ t n ổ g k t
ế các cách phân bi t ệ ch n ứ g minh hai đ n ườ g th n ẳ g song + N u
ế a và b cùng n m ằ trong m t ộ m t ặ song, đ n ườ g th n ẳ g song song m t ặ ph n
ẳ g thì ta nói a và b đ n ồ g ph n ẳ g. ph n ẳ g và hai m t ặ ph n ẳ g song song.
Khi đó, a và b có th ề c t ắ nhau, song Bư c ớ 2: Th c ự hi n ệ nhi m ệ v : ụ song v i ớ nhau ho c ặ trùng nhau. - HS t ự phân công nhóm tr n ưở g và + N u
ế a và b không cùng n m ằ trong nhi m ệ v ụ ph i ả làm đ ể hoàn thành bất kì m t ắ ph n
ẳ g nào thì ta nói a và b s ơ đồ.
chéo nhau. Khi đó, ta cũng nói a chéo v i ớ b - GV h ỗ tr , ợ h n ướ g d n ẫ thêm. , ho c ặ b chéo v i ớ a . Bư c ớ 3: Báo cáo, th o ả lu n: ậ *) Đi u ề ki n ệ đ ể đư ng ờ thẳng song song - Đ i ạ di n
ệ nhóm trình bày, các HS v i ớ m t ặ ph ng ẳ chú ý l n ắ g nghe và cho ý ki n ế . N u ế đ n ườ g th n ẳ g a không n m ằ trong m t ặ - HS tr ả l i ờ câu h i ỏ c a ủ GV. ph n
ẳ g (P) và song song v i ớ m t ộ đ n ườ g Bư c ớ 4: K t ế lu n, ậ nh n ậ đ nh: ị th n ẳ g n m
ằ trong (P) thì a song song v i ớ - GV nh n ậ xét các s ơ đ , ồ nêu ra ( P) . 3 M i
ọ thắc mắc vui lòng xin vui lòng: 084 283 45 85
Đây là bản xem th , vu ử i lòng mua tài li u ệ đ xe ể m chi ti t ế (có l i ờ gi i ả ) đi m ể t t ố và ch a ư t t ố , c n ầ c i ả thi n ệ . - GV ch t ố l i ạ ki n ế th c ứ c a ủ ch n ươ g. 4 M i
ọ thắc mắc vui lòng xin vui lòng: 084 283 45 85
Giáo án Bài tập cuối chương 4 Toán 11 Chân trời sáng tạo
322
161 lượt tải
MUA NGAY ĐỂ XEM TOÀN BỘ TÀI LIỆU
CÁCH MUA:
- B1: Gửi phí vào TK:
1053587071
- NGUYEN VAN DOAN - Ngân hàng Vietcombank (QR) - B2: Nhắn tin tới Zalo VietJack Official ( nhấn vào đây ) để xác nhận thanh toán và tải tài liệu - giáo án
Liên hệ ngay Hotline hỗ trợ: 084 283 45 85
Bộ giáo án Toán 11 Chân trời sáng tạo được cập nhật liên tục trong gói này từ nay đến hết tháng 3/2024.
Để tải tài liệu gốc về máy bạn click vào nút Tải Xuống ở trên!
Thuộc bộ (mua theo bộ để tiết kiệm hơn):
- Bộ giáo án Toán 11 Chân trời sáng tạo 2023 mới, chuẩn nhất được thiết kế theo phong cách hiện đại, đẹp mắt, trình bày chi tiết cho từng bài học và bám sát chương trình Sách giáo khoa Toán 11.
- Mua trọn bộ sẽ tiết kiệm hơn tải lẻ 50%.
Đánh giá
4.6 / 5(322 )5
4
3
2
1

Trọng Bình
Tài liệu hay
Giúp ích cho tôi rất nhiều

Duy Trần
Tài liệu chuẩn
Rất thích tài liệu bên VJ soạn (bám sát chương trình dạy)
TÀI LIỆU BỘ BÁN CHẠY MÔN Toán Học
Xem thêmTÀI LIỆU BỘ BÁN CHẠY Lớp 11
Xem thêmTài liệu bộ mới nhất

Đây là b n xem th , vui lòng mua tài li u đ xem chi ti t (có l i gi i)ả ử ệ ể ế ờ ả
Ngày so n: .../.../...ạ
Ngày d y: .../.../...ạ
BÀI T P CU I CH NG IV (3 TI T)Ậ Ố ƯƠ Ế
I. M C TIÊUỤ :
1. Ki n th c, kĩ năng:ế ứ H c sinh c ng c , ôn t p l i các ki n th c, kĩ năng vọ ủ ố ậ ạ ế ứ ề
- Đi m, đ ng th ng và m t ph ng trong không gian.ể ườ ẳ ặ ẳ
- Hai đ ng th ng song song. ườ ẳ
- Đ ng th ng và m t ph ng song song.ườ ẳ ặ ẳ
- Hai m t ph ng song song.ặ ẳ
- Phép chi u song song.ế
2. Năng l c ự
Năng l c chung:ự
- Năng l c t ch và t h c trong tìm tòi khám pháự ự ủ ự ọ
- Năng l c giao ti p và h p tác trong trình bày, th o lu n và làm vi c nhómự ế ợ ả ậ ệ
- Năng l c gi i quy t v n đ và sáng t o trong th c hành, v n d ng.ự ả ế ấ ề ạ ự ậ ụ
Năng l c riêng: ự
- T duy và l p lu n toán h c, gi i quy t v n đ toán h c: So sánh, phân tíchư ậ ậ ọ ả ế ấ ề ọ
d li u tìm ra m i liên h gi a các đ i t ng đã cho và n i dung bài h c vữ ệ ố ệ ữ ố ượ ộ ọ ề
đ ng th ng và m t ph ng, quan h song song trong không gian.ườ ẳ ặ ẳ ệ
- Mô hình hóa toán h c: v n d ng các ki n th c vào bài toán th c t .ọ ậ ụ ế ứ ự ế
- Giao ti p toán h c.ế ọ
3. Ph m ch tẩ ấ
- Có ý th c ứ h c t pọ ậ , ý th c tìm tòi, khám phá và sáng tứ ạo, có ý th c làm vi cứ ệ
nhóm, tôn tr ng ý ki n các thành viên khi h p tác.ọ ế ợ
- Chăm ch tích c c xây d ng bài, có trách nhi m, ch đ ng chi m lĩnh ki nỉ ự ự ệ ủ ộ ế ế
th c theo s h ng d n c a GV.ứ ự ướ ẫ ủ
II. THI T B D Y H C VÀ H C LI UẾ Ị Ạ Ọ Ọ Ệ
1. Đ i v i GV: ố ớ SGK, Tài li u gi ng d y, giáo án, đ dùng d y h c.ệ ả ạ ồ ạ ọ
1
M i th c m c vui lòng xin vui lòng: 084 283 45 85ọ ắ ắ

Đây là b n xem th , vui lòng mua tài li u đ xem chi ti t (có l i gi i)ả ử ệ ể ế ờ ả
2. Đ i v i HSố ớ : SGK, SBT, v ghi, gi y nháp, đ dùng h c t p (bút, th c...), b ngở ấ ồ ọ ậ ướ ả
nhóm, bút vi t b ng nhóm.ế ả
III. TI N TRÌNH D Y H CẾ Ạ Ọ
A. HO T Đ NG KH I Đ NG (M Đ U)Ạ Ộ Ở Ộ Ở Ầ
a) M c tiêu:ụ
- T o tâm th HS vào bài h c. HS nh l i các ki n th c đã h c ch ng IV.ạ ế ọ ớ ạ ế ứ ọ ở ươ
b) N i dung: ộ HS đ c tình hu ng m đ u, suy nghĩ tr l i câu h i.ọ ố ở ầ ả ờ ỏ
c) S n ph m: ả ẩ HS tr l i đ c câu h i v đi m, đ ng th ng, quan h song songả ờ ượ ỏ ề ể ườ ẳ ệ
c a đ ng th ng, m t ph ng; phép chi u song song trong không gian.ủ ườ ẳ ặ ẳ ế
d) T ch c th c hi n: ổ ứ ự ệ
B c 1: Chuy n giao nhi m v :ướ ể ệ ụ
- GV yêu c u HS tr l i các câu h i TN 1 đ n 8 (SGK -tr.127+128).ầ ả ờ ỏ ế
B c 2: Th c hi n nhi m v : ướ ự ệ ệ ụ HS suy nghĩ tr l i nhanh các câu h i, gi i thích cácả ờ ỏ ả
đáp án.
B c 3: Báo cáo, th o lu n: ướ ả ậ GV g i m t s HS tr l i, HS khác nh n xét, b sung.ọ ộ ố ả ờ ậ ổ
B c 4: K t lu n, nh n đ nh: ướ ế ậ ậ ị GV đánh giá k t qu c a HS, trên c s đó d n d tế ả ủ ơ ở ẫ ắ
HS vào bài h c m i.ọ ớ
Đáp án
1. D, 2. D, 3. A, 4. C, 5. A, 6. A, 7. A, 8. D
B. HÌNH THÀNH KI N TH C M IẾ Ứ Ớ
Ho t đ ng 1: Ôn t p ki n th c đã h c c a ch ng IVạ ộ ậ ế ứ ọ ủ ươ
a) M c tiêu:ụ
- HS nh c l i và t ng h p đ c các ki n th c đã h c theo m t s đ nh t đ nh.ắ ạ ổ ợ ượ ế ứ ọ ộ ơ ồ ấ ị
a) M c tiêu:ụ
- HS nh c l i và t ng h p đ c các ki n th c đã h c theo m t s đ nh t đ nh.ắ ạ ổ ợ ượ ế ứ ọ ộ ơ ồ ấ ị
b) N i dungộ
HS t ng h p l i ki n th c d a theo SGK và ghi chép trên l p theo nhóm đã đ c ổ ợ ạ ế ứ ự ớ ượ
phân công c a bu i tr c.ủ ổ ướ
2
M i th c m c vui lòng xin vui lòng: 084 283 45 85ọ ắ ắ

Đây là b n xem th , vui lòng mua tài li u đ xem chi ti t (có l i gi i)ả ử ệ ể ế ờ ả
c) S n ph m: ả ẩ S đ mà HS đã v .ơ ồ ẽ
d) T ch c th c hi n:ổ ứ ự ệ
HĐ C A GV VÀ HSỦ S N PH M D KI NẢ Ẩ Ự Ế
B c 1: Chuy n giao nhi m v :ướ ể ệ ụ
- GV m i đ i di n t ng nhóm lên ờ ạ ệ ừ
trình bày v s đ t duy c a nhóm.ề ơ ồ ư ủ
- GV có th đ t các câu h i thêm vể ặ ỏ ề
n i dung ki n th c:ộ ế ứ
+ Nêu ba cách xác đ nh m t m t ị ộ ặ
ph ng.ẳ
+ Nêu v trí t ng đ i gi a 2 đ ngị ươ ố ữ ườ
th ng phân bi t.ẳ ệ
+ Đi u ki n đ đ ng th ng song ề ệ ể ườ ẳ
song v i m t ph ng?ớ ặ ẳ
- GV chi u s đ , t ng k t các cách ế ơ ồ ổ ế
ch ng minh hai đ ng th ng song ứ ườ ẳ
song, đ ng th ng song song m t ườ ẳ ặ
ph ng và hai m t ph ng song song.ẳ ặ ẳ
B c 2: Th c hi n nhi m v : ướ ự ệ ệ ụ
- HS t phân công nhóm tr ng và ự ưở
nhi m v ph i làm đ hoàn thành ệ ụ ả ể
s đ .ơ ồ
- GV h tr , h ng d n thêm.ỗ ợ ướ ẫ
B c 3: Báo cáo, th o lu n: ướ ả ậ
- Đ i di n nhóm trình bày, các HS ạ ệ
chú ý l ng nghe và cho ý ki n.ắ ế
- HS tr l i câu h i c a GV.ả ờ ỏ ủ
B c 4: K t lu n, nh n đ nh: ướ ế ậ ậ ị
- GV nh n xét các s đ , nêu ra ậ ơ ồ
*) Cách xác đ nh m t ph ngị ặ ẳ
M t m t ph ng đ c xác đ nh khi ộ ặ ẳ ượ ị
bi t nó ch a ba đi m không th ng ế ứ ể ẳ
hàng.
M t m t ph ng đ c xác đ nh n u ộ ặ ẳ ượ ị ế
bi t nó ch a m t đ ng th ng và m t ế ứ ộ ườ ẳ ộ
đi m không thu c đ ng th ng đó.ể ộ ườ ẳ
M t m t ph ng đ c xác đ nh n u ộ ặ ẳ ượ ị ế
bi t nó ch a hai đ ng th ng c t ế ứ ườ ẳ ắ
nhau.
*) V trí t ng đ i gi a hai đ ng th ng ị ươ ố ữ ườ ẳ
phân bi tệ
+ N u ế
a
và
b
cùng n m trong m t m t ằ ộ ặ
ph ng thì ta nói ẳ
a
và
b
đ ng ph ng. ồ ẳ
Khi đó,
a
và
b
có th c t nhau, song ề ắ
song v i nhau ho c trùng nhau.ớ ặ
+ N u ế
a
và
b
không cùng n m trong ằ
b t kì m t ph ng nào thì ta nói ấ ắ ẳ
a
và
b
chéo nhau. Khi đó, ta cũng nói a chéo v i ớ
b
, ho c ặ
b
chéo v i ớ
a
.
*) Đi u ki n đ đ ng th ng song song ề ệ ể ườ ẳ
v i m t ph ngớ ặ ẳ
N u đ ng th ng ế ườ ẳ
a
không n m trong m tằ ặ
ph ng ẳ
(P)
và song song v i m t đ ng ớ ộ ườ
th ng n m trong ẳ ằ
(P)
thì a song song v iớ
(P)
.
3
M i th c m c vui lòng xin vui lòng: 084 283 45 85ọ ắ ắ

Đây là b n xem th , vui lòng mua tài li u đ xem chi ti t (có l i gi i)ả ử ệ ể ế ờ ả
đi m t t và ch a t t, c n c i thi n. ể ố ư ố ầ ả ệ
- GV ch t l i ki n th c c aố ạ ế ứ ủ
ch ng.ươ
4
M i th c m c vui lòng xin vui lòng: 084 283 45 85ọ ắ ắ

Đây là b n xem th , vui lòng mua tài li u đ xem chi ti t (có l i gi i)ả ử ệ ể ế ờ ả
C. HO T Đ NG LUY N T P, V N D NGẠ Ộ Ệ Ậ Ậ Ụ
a) M c tiêu:ụ H c sinh c ng c l i ki n th c đã h c.ọ ủ ố ạ ế ứ ọ
b) N i dung: ộ HS v n d ng các ki n th c c a bài h c làm bài t p 9, 10, 11, 12 (SGKậ ụ ế ứ ủ ọ ậ
-tr.128)
c) S n ph m h c t p: ả ẩ ọ ậ Câu tr l i c a HS.ả ờ ủ
d) T ch c th c hi n: ổ ứ ự ệ
B c 1: Chuy n giao nhi m v :ướ ể ệ ụ
- GV t ch c cho HS ho t đ ng th c hi n 9, 10, 11, 12 (SGK -tr.128)ổ ứ ạ ộ ự ệ
B c 2: Th c hi n nhi m v : ướ ự ệ ệ ụ HS quan sát và chú ý l ng nghe, th o lu n nhóm,ắ ả ậ
hoàn thành các bài t p GV yêu c u.ậ ầ
- GV quan sát và h tr .ỗ ợ
B c 3: Báo cáo, th o lu n: ướ ả ậ
- M i bài t p GV m i HS trình bày. Các HS khác chú ý ch a bài, theo dõi nh n xétỗ ậ ờ ữ ậ
bài trên b ng.ả
B c 4: K t lu n, nh n đ nh: ướ ế ậ ậ ị
- GV ch a bài, ch t đáp án, tuyên d ng các ho t đ ng t t, nhanh và chính xác.ữ ố ươ ạ ộ ố
K t qu : ế ả
Bài 9.
Do các m t đ i di n c a hình h p song song nên (MNO) c t các m t đ i di n c aặ ố ệ ủ ộ ắ ặ ố ệ ủ
hình h p theo t ng c p giao tuy n song song.ộ ừ ặ ế
5
M i th c m c vui lòng xin vui lòng: 084 283 45 85ọ ắ ắ